Dell Technologies HPC Community

Ask

After COVID-19 forced a virtual world, I was tasked with building an online experience for all members and potential members of the Dell Technologies High Performance Computing Community.

The goal was to create a space for members of the community to participate in thought leadership and event attendance as well as inspire those with an interest in HPC and AI to join the space, all while protecting Dell Technologies NDA material.

Democratize, optimize, advance.

Role

User Experience Designer
Visual Designer
Researcher

Research

Research started with stakeholder and user group interviews to define and align stakeholder goals and the user experience.

For my research phase, I started with User Interviews to understand stakeholder goals and the desired user experience. This was followed by a Comparative Analysis to get a better understanding of the current market and user behavior.

A Site Analysis and Sitemap would show me the state of the current website and where improvements needed to be made, and finally User Flow Maps to discover the optimal way users could use the community.

User Groups
Dell Employees
Dell Partners
Dell Customers

Stakeholders
Dell Executives
HPC Community Directors

Interview Findings

Stakeholder Goals

  • Gain access to customer insights in the community

  • Accelerate HPC Solutions and impact through education, adoption, and usage of HPC, creating a space to share and discuss ideas for new, more capable HPC solutions

  • Create a compelling site that goes beyond an ad and promotes what the HPC Community is doing

  • Create a space where people can submit information, share projects, and crowdsource content about advances in the HPC Community

User Goals

  • An intuitive and accessible space that makes it easier to join weekly events

  • The ability to sort through and filter past recordings, white papers, and community research

  • More direct communication and visibility into members of the community

  • A user profile where the member could review their saved resources, view attended events, upcoming events, and input their professional and personal information

Comparative Analysis

For the next phase, I researched all potential competitors in the Tech and HPC Community space, specifically those that could be considered a competitor or a mixed partner to Dell.

It was quickly revealed the HPC space was lacking a community as defined by our user groups, creating a huge opportunity for success and user engagement.


Initial Site Analysis

Starting on the homepage it was revealed the redundancy of routes the user could take, a major lack of information hierarchy, and no clear directive for what the users were supposed to do when navigating through the site.


Sitemap

A sitemap revealed how much improvement could be made with the site’s information architecture and information hierarchy. Many redundant links could be refined into a clearer path for the user.

The Register link on the home page brought you straight back to the home page, and while there was already a Slack channel link, the Participate in the Conversation page directed you to the Slack channel link as well.

The majority of the site was an event archive and a few upcoming events that needed to be organized. The main tasks as defined by the stakeholders were not clearly defined.

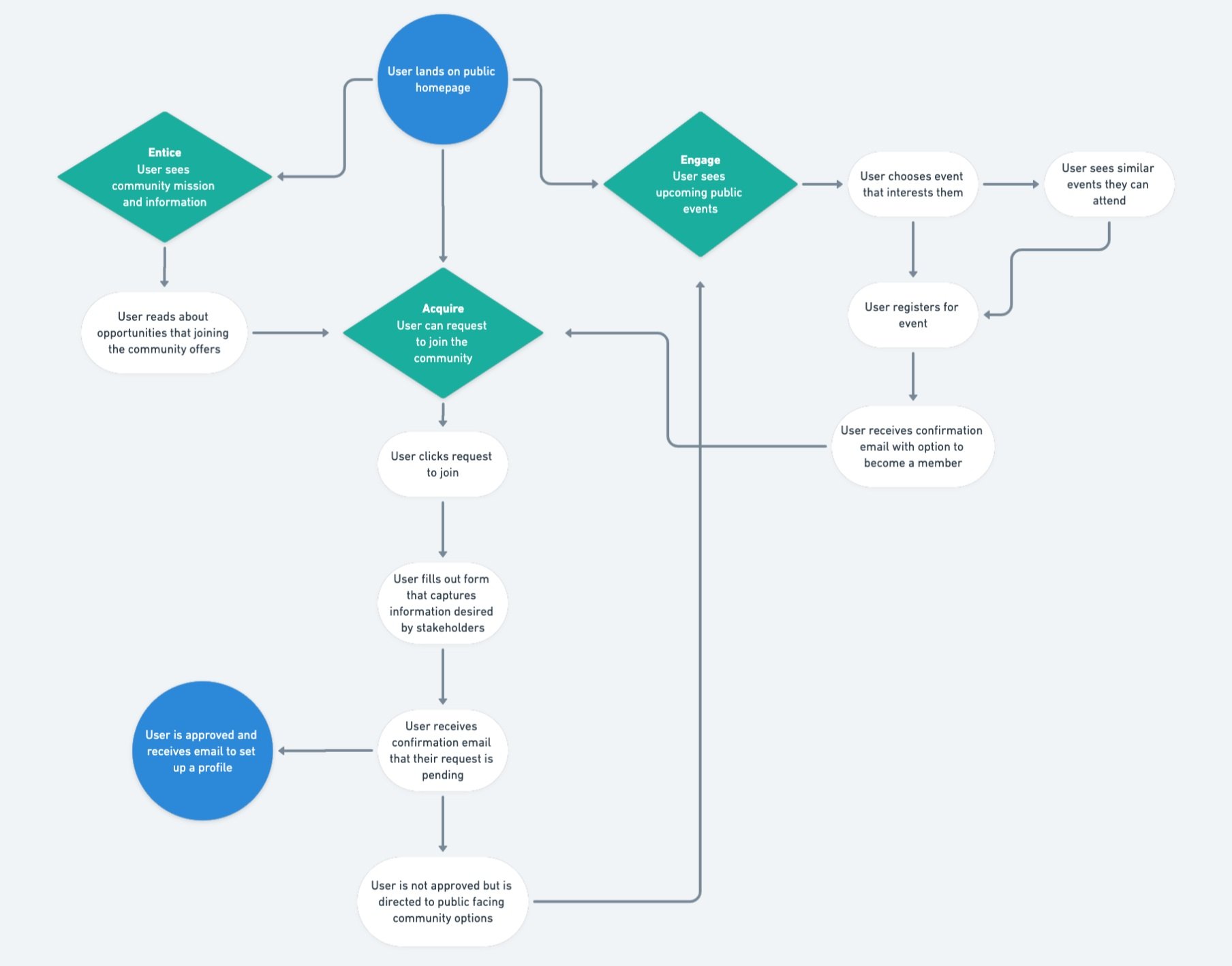
Entice, Engage, Acquire

Flow Mapping the MVP

I built a user task flow that prioritized the main goal of stakeholders, acquiring community members, while also maintaining a simple and intuitive user flow.

Ensuring the user had minimal and simple options when landing on the home page was key, as well as maintaining the directive of acquirement.

Develop

After research, I moved into prototyping to begin visualizing the space. Rough sketches allowed me to test layouts and information hierarchy. Using Figma to create prototypes I was able to test with several users. I found the majority of users were using the space to seek events and resources, so it was important to make these two pieces easily accessible and highly visible.

Public Landing Page

The two main directives as determined by the stakeholders would be a Request to Join button as well as an events carousel to display programming and content to entice users to participate.

Live Feed

Upon registering and being approved for the community, users would log in and see a live feed. Upcoming Events and Recent Users, as well as a Post Feed, would be the main elements.

Events Page

The meat of the community is events, event participation, and the event archive. To have a clearly laid out upcoming events page, as well as past events page, was vital. Search functions would allow users to find events by their keywords or speakers.

Individual Event Page

The individual event page would follow classic models of standard event pages to avoid reinventing the wheel and keep users' intuition to register for the event. A clear "Register" button would be strategically placed alongside the event and speaker details.

Once the event passed, the event page would no longer have the ability to register and instead have the slide deck and recording available as resources for the user to download.


Maintaining Dell's Brand Guidelines

As a Dell contractor building a microsite for Dell's HeC and Al Community, it was important to maintain their brand guidelines and design system as outlined below.

Color

“Dell Blue is our foundational color, but it’s not the only color you should build your work around. Color is about energy and life — which is why we have vibrant and rich color families for you to use.

Our strategy for color now uses a tone-on-tone approach. We have four color families with individual color shades in each family. For your work, pick a color family and only use the shades within that family without mixing from other groups, ex: Don’t mix red and blue families. This gives our work a unified design that intentionally uses single color families with gray and neutral colors acting as accents.”

Typography

“Roboto is our primary typeface, optimizing legibility while being flexible enough to work with our design language. Its geometric shapes sync perfectly with our design language to create a unified approach that is optimized for the digital world.”

Building Out the Space

Registered User Live Feed Experience

The home page for members of the community would prominently display an interactive feed showing what members were currently sharing.

Upcoming Events and Events Archive

Users were able to access all upcoming events and filter by event category as well as keyword or speaker name. All past events could be searched as well, and each event in the archive holds the event recording and slide deck.

Resources

Alongside each individual event hosting its recording and slide deck, a dedicated space for resources was available for members to access. To comply with Dell's NDA holder policy, this part of the website was only accessible by approved members.

Member Profile and Community Data

Following approval, members were prompted to input their community segment information and build a profile. They would be segmented into Dell Employees, Partners, and Customers. This information was captured and used to deliver community analytics to stakeholders

Collecting and Delivering Metrics to Stakeholders

Dashboard reports were sent to stakeholders for continuous monitoring of community and customer engagement.

Conclusion

The most important part of this project was aligning an evolving and positive user experience for community members with continued insights for stakeholders to improve customer relationships.

Building the Dell HPC Community grew Dell HPC market mindshare, new business, and retention rates. Analysts shared that Dell HPC Community was clearly the best, and very important for the Dell HPC reputation and thought leadership. Dell HPC stakeholders and sales touted the HPC Community as a key Dell differentiator to potential customers and shared stories of wins we helped achieve by keeping customers engaged in the community.

By project's end the platform recruited and organized over 1,400 users, allowing Dell access to their customer insights in the HPC and AI space. This improved customer relationships and projects and increased the community audience by 103% in the first year, and 73% in the second year.

Next
Next

CapMetro